js333线路检测中心坐落于钟灵毓秀、虎踞龙蟠的金陵古都——南京,是享誉海内外的著名高等学府,学校是国家教育部直属并与江苏省共建的全国重点大学,是国家“985工程”和“211工程”重点建设大学之一。2017年,js333线路检测中心入选世界一流大学建设A类高校名单。
为适应新时代js333线路检测中心“双一流”建设要求,增强辅导员队伍内涵建设,现面向社会公开招聘专职辅导员(包含南京及苏州、无锡校区、国际学生辅导员)。具体信息如下:
一、招聘岗位
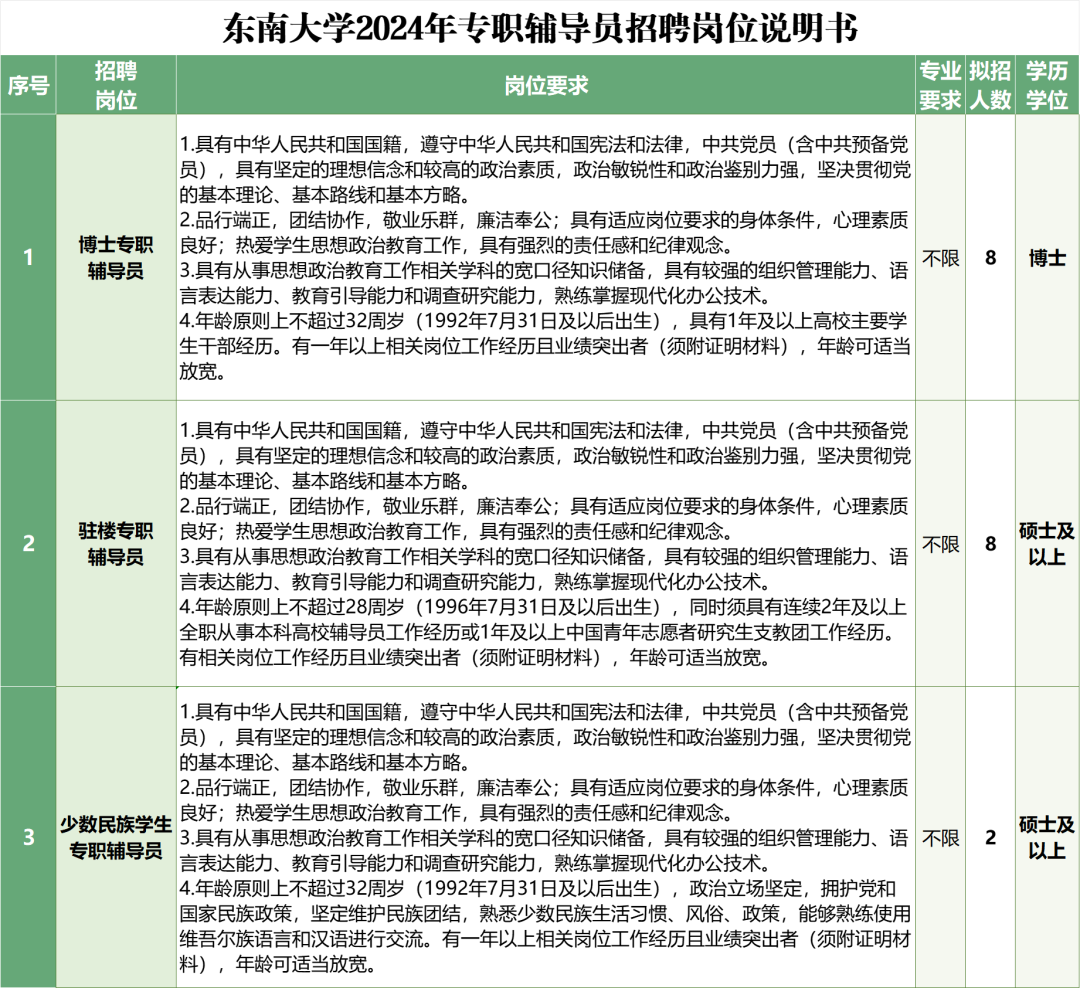
1.博士专职辅导员:8人,从事一线学生思想政治教育及学生管理工作。
2.驻楼专职辅导员:8人,从事一线学生思想政治教育、学生管理及“一站式”学生社区驻楼工作,原则上需入住学生宿舍承担驻楼工作至少三年。
3.少数民族学生专职辅导员:2人,从事少数民族学生思想政治教育及学生管理工作。
具体岗位职责及要求详见《js333线路检测中心2024年专职辅导员岗位招聘说明书》(见附件)。
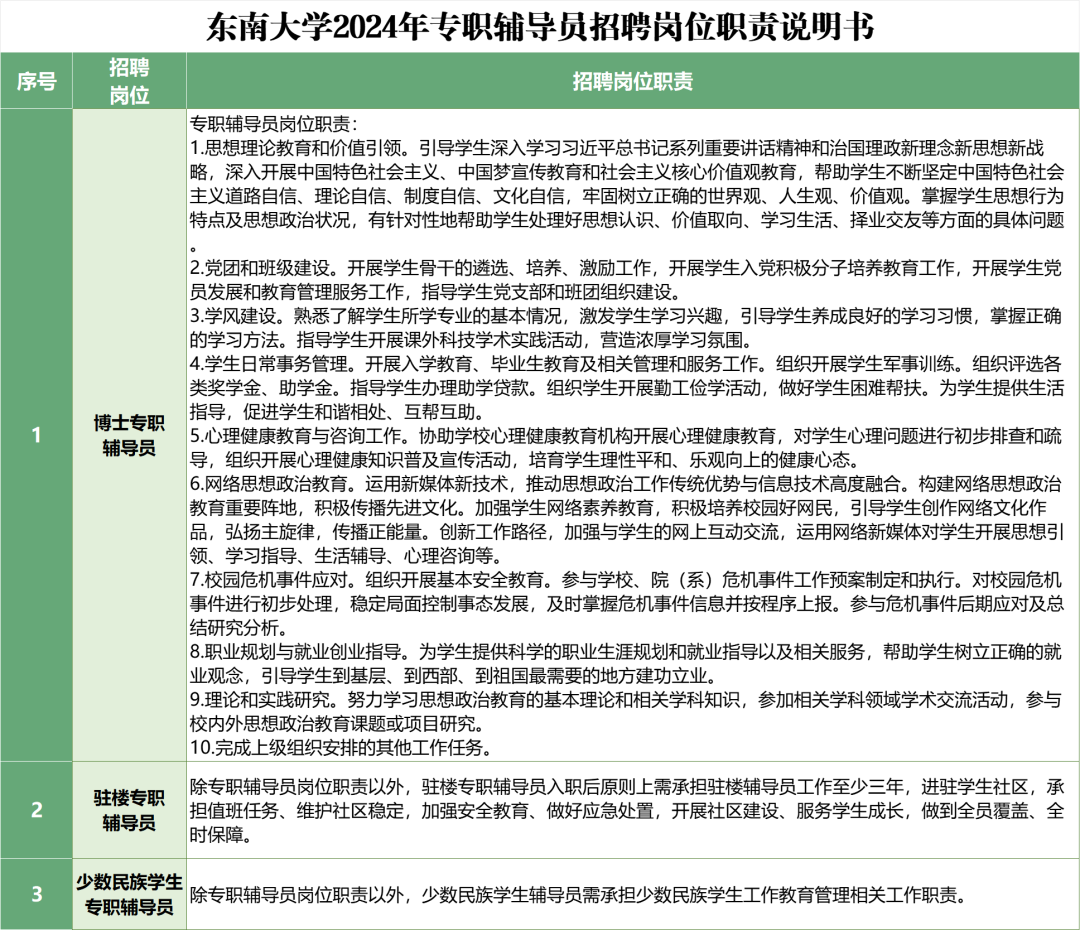
上下滑动阅读招聘岗位职责说明书
上下滑动阅读招聘岗位说明书
二、招聘基本条件
1.具有中华人民共和国国籍,遵守中华人民共和国宪法和法律,中共党员(含中共预备党员),具有坚定的理想信念和较高的政治素质,政治敏锐性和政治鉴别力强,坚决贯彻党的基本理论、基本路线和基本方略。
2.品行端正,团结协作,敬业乐群,廉洁奉公;具有适应岗位要求的身体条件,心理素质良好;热爱学生思想政治教育工作,具有强烈的责任感和纪律观念。
3.具有从事思想政治教育工作相关学科的宽口径知识储备,具有较强的组织管理能力、语言表达能力、教育引导能力和调查研究能力,熟练掌握现代化办公技术。
4.应聘博士专职辅导员须具备博士研究生学历(原则上应于2025年9月30日前取得学历学位),年龄原则上不超过32周岁(1992年7月31日及以后出生),具有1年及以上高校主要学生干部经历。有一年以上相关岗位工作经历且业绩突出者(须附证明材料),年龄可适当放宽。
5.应聘驻楼专职辅导员须具备硕士研究生及以上学历(硕士原则上应于2025年7月31日前取得学历学位,博士原则上应于2025年9月30日前取得学历学位),年龄原则上不超过28周岁(1996年7月31日及以后出生),同时须具有连续2年及以上全职从事本科高校辅导员工作经历或1年及以上中国青年志愿者研究生支教团工作经历。有相关岗位工作经历且业绩突出者(须附证明材料),年龄可适当放宽。
6.应聘少数民族学生专职辅导员须具备硕士研究生及以上学历(硕士原则上应于2025年7月31日前取得学历学位,博士原则上应于2025年9月30日前取得学历学位),年龄原则上不超过32周岁(1992年7月31日及以后出生),政治立场坚定,拥护党和国家民族政策,坚定维护民族团结,熟悉少数民族生活习惯、风俗、政策,能够熟练使用维吾尔族语言和汉语进行交流。有一年以上相关岗位工作经历且业绩突出者(须附证明材料),年龄可适当放宽。
7.有下列情况之一者,不受理报名:
(1)受过司法、行政机关处罚的;
(2)涉嫌违法正在接受有关部门审查尚未作出结论的;
(3)尚在处分期内的。
三、报名事宜
✦
(一)报名时间及方式
✦
2024年12月5日至2024年12月14日登录js333线路检测中心招聘系统http://zp.ehall.seu.edu.cn进行网上报名,按照系统提示填写申报信息,选择意向岗位,材料填写不全者视为放弃报名。报名截止后,所有报名信息将不能更改。
✦
(二)报名注意事项
✦
1.根据系统提示填写基本信息、学习经历(学历学位证书扫描件及学信网证明)、工作经历(劳动/聘用合同或社保缴纳证明,学生干部工作经历须提供学校院级以上部门开具的工作证明)等,并严格按要求上传附件材料。个人信息及相关表格信息应填写完整,个人经历须保持连续,应聘人员无法提供附件材料、提供的附件材料不符合要求,或存在弄虚作假行为的,学校有权取消其报名或录用资格。
2.有下列情形之一的,不得应聘:
(1)现役军人、普通高校在读非应届毕业生;
(2)应聘人员与所应聘岗位的部门负责人和公开招聘工作人员有夫妻关系、直系血亲关系、三代以内旁系血亲关系、近姻亲关系或者其他《事业单位人事管理回避规定》中须回避的亲属关系的,以及应聘人员与现有在岗人员存在上述关系,且到岗后又有直接上下级领导关系的;
(3)国家和江苏省其他规定不得参加事业单位应聘的人员。
3.本次招聘只接受通过js333线路检测中心招聘系统网上报名,不接受书面或电子邮件报名。
四、考核方式
✦
(一)考试考核
✦
1.资格审查
学校根据岗位招聘基本条件进行资格审查,确定进入初试人员名单。
2.初试和笔试
学校组织初试,确定进入笔试人员名单。在笔试成绩合格人员中,按照招聘岗位从高分到低分依次确定进入面试的人选。
3.专业面试和学校进人会面试
学校组织两轮面试,主要围绕辅导员岗位职责考察应聘者胜任情况和综合素质,具体形式、流程安排和时间地点将另行通知。
✦
(二)体检和考察
✦
考试考核结束后,按岗位从合格人员中按高分到低分确定参加体检人员。体检标准参照《国家公务员录用体检通用标准(试行)》执行。因体检不合格等原因出现招聘岗位空缺时,在考核合格人员中,根据学校进人会面试成绩从高到低进行递补。
学校对体检合格的拟录用人员进行考察。根据任职要求和岗位条件,重点考察其思想政治表现、道德品质、相关业务能力和工作实绩,并根据考察结果确定拟录用人员名单。拟递补人员暂不体检和考察,需递补时再另行通知。在考察中发现有下列情况之一者,取消录用资格:
1.不能坚持党的基本路线,在重大政治问题上不能与党中央保持一致;
2.有严重的违法违纪行为或被司法机关确定为犯罪嫌疑人;
3.没有考察依据(如个人档案)或报名时提供虚假证明和材料;
4.其它经招聘工作组研究确定不能录用的。
✦
(三)校长办公会决议
✦
考试考核、体检和考察通过者提请校长办公会决议,根据学校发展及岗位需求,讨论研究决定拟聘用人员名单。
五、公示与聘用
✦
(一)公示及录用
✦
拟聘用人员名单及聘用方式将在js333线路检测中心人事处主页进行公示。
公示无异议人员,由js333线路检测中心为其办理相关聘用手续,签订聘用合同。聘用人员试用期为6个月,试用期满,经用人单位考核合格后继续聘用;试用期考核不合格的,终止聘用关系。录用后,聘用人员应服从学校对工作岗位、地点的安排。
✦
(二)递补机制
✦
本次招聘后,按照考核结果从高分到低分的顺序建立人才备用库,一年内如有人员流失,从备用库中选择符合岗位要求的人员择优进行考察递补。
笔试成绩一年内有效,因聘用人员放弃、离职等原因导致聘用岗位空缺的,可根据笔试成绩再次组织面试。
六、招考纪律
1.应聘人员在报名、考核、体检、考察过程中或聘用后查实存在隐瞒事实及违纪违规行为的,视具体情形和情节轻重,分别给予取消报考资格、取消考试成绩、不予聘用、记入诚信档案库等处理,构成犯罪的依法追究刑事责任。
2.考核时间和地点将以短信、邮件等形式通知应聘人员,应聘人员应按规定的时间和地点参加考核,否则视为放弃资格。应聘人员须准确填写电子邮箱及联系方式,因联系方式填写错误而导致的一切后果由应聘者本人承担。
3.属于下列情况之一者,学校可取消录用资格:
(1)无工作单位的人员在学校通知办理入职手续后,15个工作日内不与学校签订聘用合同者;
(2)有工作单位的人员在学校通知办理入职手续后,在规定时间内不能提供与原单位解除工作关系证明者(规定时间根据岗位需求一般为1个月,特殊情况最多不超过2个月);
(3)应届毕业生不能按期取得相应学历学位证书者。
七、联系方式
js333线路检测中心党委学工部:
025-52090280
js333线路检测中心人事处:
025-52090256
招聘系统问题请咨询:
025-52090048
js333线路检测中心人事处
js333线路检测中心党委学工部
2024年12月4日


